About Trelfey
“Marketing terrific fertilizers, promote global harvests" It is the consistent mission of Trelfey!
Company Overview
We are a comprehensive group company. Henan Trelfey Biological Technology Co., LTD is a global innovative fertilizer supplier, integrating production, research and development, and sales. We have risen rapidly in the international fertilizer market.
Operations & Commitment
Headquartered in Zhengzhou, China’s agricultural hub, Trelfey is committed to being an integral part of the global agricultural supply chain. We focus on international marketing of high-quality products to promote sustainable agriculture through scientific plant nutrition programs.
Products & Partnerships
Our product line includes traditional fertilizers, organic fertilizers, biological fertilizers, functional liquid fertilizers, and hydroponic nutrients. We maintain long-term strategic partnerships with leading domestic and international enterprises to ensure our products meet global quality standards and regional requirements.
Trust in Trelfey, it works terrific!
Professional team
We have a professional and efficient scientific research team, proficient in the dynamics of the global fertilizer market, and pay close attention to the forefront of agricultural science and technology.
Top R&D
The company has an independent R&D department, constantly exploring new fertilizer technologies and new formulas to improve fertilizer utilization and reduce environmental pollution.
Perfect service system
It has successfully entered many countries and regions such as Southeast Asia, Central Asia and West Africa, and has established a perfect global sales network and service system.
200,000+
The factory covers an area of 20 hectares and has a R&D team of more than 20 people
500000+
It has a first-class modern production system, and the annual output of designed fertilizers reaches 500,000 tons.
30+
We have successfully deployed in more than 30 countries and regions such as Southeast Asia and West Africa.
manufacturer
Provide efficient OEM and ODM services
Trelfey
Our customers

Southeast Asia
Vegetable greenhouse project

Nigeria
Indoor hydroponics project

Thailand
Rice cooperative experimental field

Cambodia
Functional fertilizer rice experimental field

Field trip
Exchange and purchase of organic fertilizer

Iraqi customers
Exchange and purchase humic acid fertilizer

Ivorian customers
Customers visit the factory

UAE customers
Customers visit the factory

Cameroonian customers
Customers come to the office to visit and communicate

Ghanaian customers
Discuss the construction of organic fertilizer production line

Vietnamese customers
Customers come to the industrial park to visit and communicate

Egyptian customers
Have a meal together after completing the communication
Trelfey
Production equipment

Granulation drum

Granulation drum

Transmission belt

Dynamic metering scale

Production furnace

console

Feed

Organic fertilizer particles

Storage room

Liquefaction furnace

Liquid reactor

Reactor bolt
Trelfey
Our company

Shareholders meeting

Company style

Chairman's office

On-site technical guidance

A corner of the company

A corner of the company

Outdoor storage

Indoor storage

warehousing

Port loading and unloading

Transportation of powder fertilizer

Liquid fertilizer transportation
Trelfey
Committed to green agriculture
Since the establishment of the company, we have been committed to the development of ecological agriculture and green agriculture
Services we provide:
The company has a modern production base of more than 20 hectares, equipped with world-class production equipment and testing laboratories, as well as a strict quality management system to ensure product stability and reliability.
- Good quality control
- Very competitive price
- Advanced technology products
- Efficient OEM&ODM service
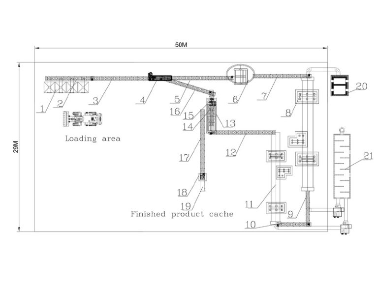
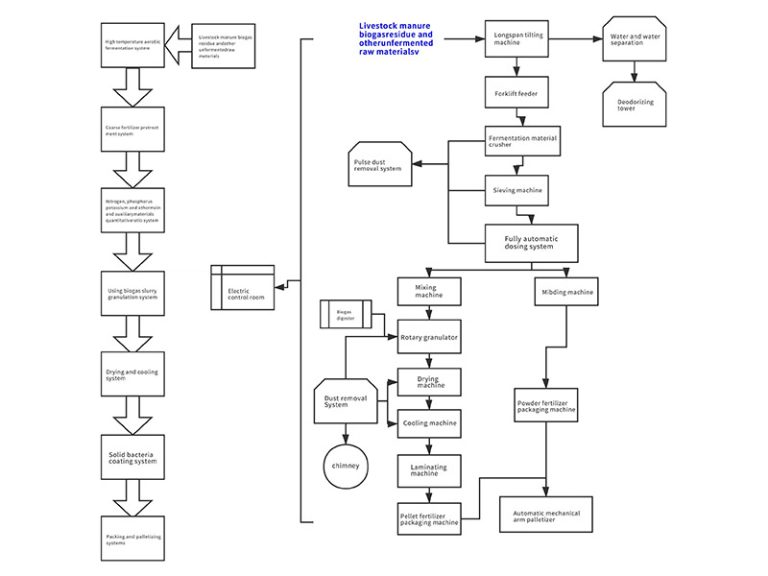
Production process of granular organic fertilizer
Production process of granular organic fertilizer
Trelfey
"Marketing terrific fertilizers, promote global harvests" It is the consistent mission of Trelfey!
Professional experimental team
Innovation at Trelfey
Innovation is Trelfey’s core constant competitiveness.
Research & Development
The company has an independent R&D department and constantly explores new fertilizer technologies and formulas, all of which are improving fertilizer utilization, reducing environmental pollution, and helping customers to protect the earth’s ecological environment while achieving increased production and income.
Customized Solutions
In addition, Trelfey also provides customized fertilization plans. According to multiple factors such as the customer’s soil type, crop type and growth cycle, the most suitable fertilizer ratio and application plan are tailored to ensure that every inch of land can get the most accurate nutrition.












Core commitment to the future!








Trelfey
Trelfey is a high-tech fertilizer company specializing in R&D and production of premium agrochemicals, including organic, water-soluble, and functional fertilizers. "Marketing terrific fertilizers, promote global harvests" - It is the consistent mission of Trelfey! With modern facilities and strict quality control, we ensure reliable performance. Trust in Trelfey, it works terrific!
If you are interested in our company, or have any questions that need to be consulted, You can find us at any time through the chat icon in the lower right corner of the webpage.
Of course, you can also check out our other social media (such as Linkedin) to learn more about us.
